<noscript lang="c8hy4uNl"></noscript><ins id="yuuHuA"></ins>
相关链接

第八届立信金融论坛 (91成人看片)

来源:上海立信会计金融学院   点击率:


当今世界正经历百年未有之大变局,我国正处于实现中华民族伟大复兴的关键时期,中央金融工作会议首次提出“加快建设金融强国”的战略目标,标志着我国金融发展进入新阶段,金融是国家核心竞争力的重要组成部分,要坚定不移走中国特色金融发展之路,推动我国从金融大国迈向金融强国,当前,全球金融格局深刻调整,国际货币体系面临重构,如何构建与中国式现代化相适应的现代金融体系,如何在确保金融安全的前提下推进高水平开放,如何通过制度创新赋能上海国际金融中心建设,这些重大课题亟须学术界深入研究和探讨 91影视

为深入贯彻落实党中央关于金融工作的决策部署,搭建高水平的学术交流平台,上海立信会计金融学院和中国社会科学院财经战略研究院《财贸经济》编辑部联合举行第八届立信金融论坛 91影视看片免费,主题为“金融强国建设与金融高水平开放”。

历届立信金融论坛均倡导更加贴近中国实际的基础理论,应用对策和前沿问题研究 91无套直看片红桃,取得了一定的学术影响,本次会议承办方为上海市长三角科创产业金融服务协同创新中心,上海立信会计金融学院金融学院和上海立信会计金融学院金融科技学院,届时,论坛拟邀请《世界经济》《世界经济研究》《财经研究》《上海经济研究》《经济评论》《财经智库》《会计与经济研究》和China Finance and Economic Review等期刊编辑莅会,欢迎各位老师和同学参加会议。

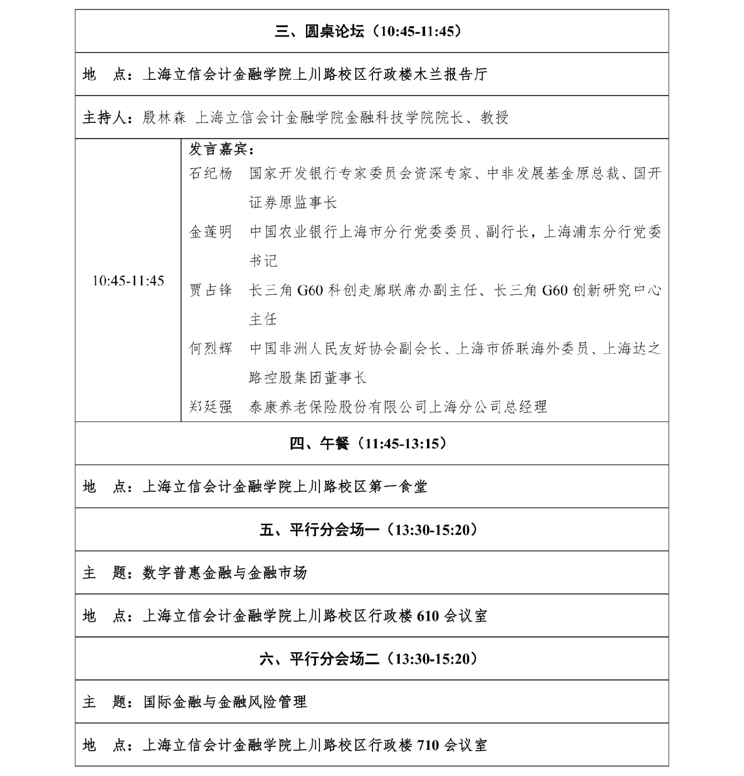
会议时间:20251018日(星期六)全天

会议地点:上海立信会计金融学院上川路校区木兰报告厅

联 系 人:周老师. 江老师  手机:18021097632 91影视大全. 13818839584.


91影视

91影视

91影视

91影视

91影视

91影视

中国社会科学院财经战略研究院《财贸经济》编辑部

上海市长三角科创产业金融服务协同创新中心

上海立信会计金融学院金融学院

上海立信会计金融学院金融科技学院

上海立信会计金融学院保险学院

上海立信会计金融学院学术期刊中心

202510

分享到: